Il regime iraniano ai negoziati

05/02/2026

La Repubblica Islamica dell'Iran è in una crisi politica ed economica insuperabile, proprio mentre il conflitto con Washington, che dura da quasi mezzo secolo, è giunto al culmine. Pur divise, le élites iraniane riconoscono che la loro unica speranza di preservare una parvenza d’ordine è raggiungere un accordo con l'amministrazione Trump. Il loro obiettivo nei negoziati è limitare la portata delle concessioni per scongiurare una frattura politica interna, garantendo al contempo un allentamento delle sanzioni sufficiente a placare le masse. Anche se il collasso venisse scongiurato, tuttavia, dopo questa crisi e il probabile compromesso che ne seguirà, la Repubblica Islamica non sarà mai più la stessa.

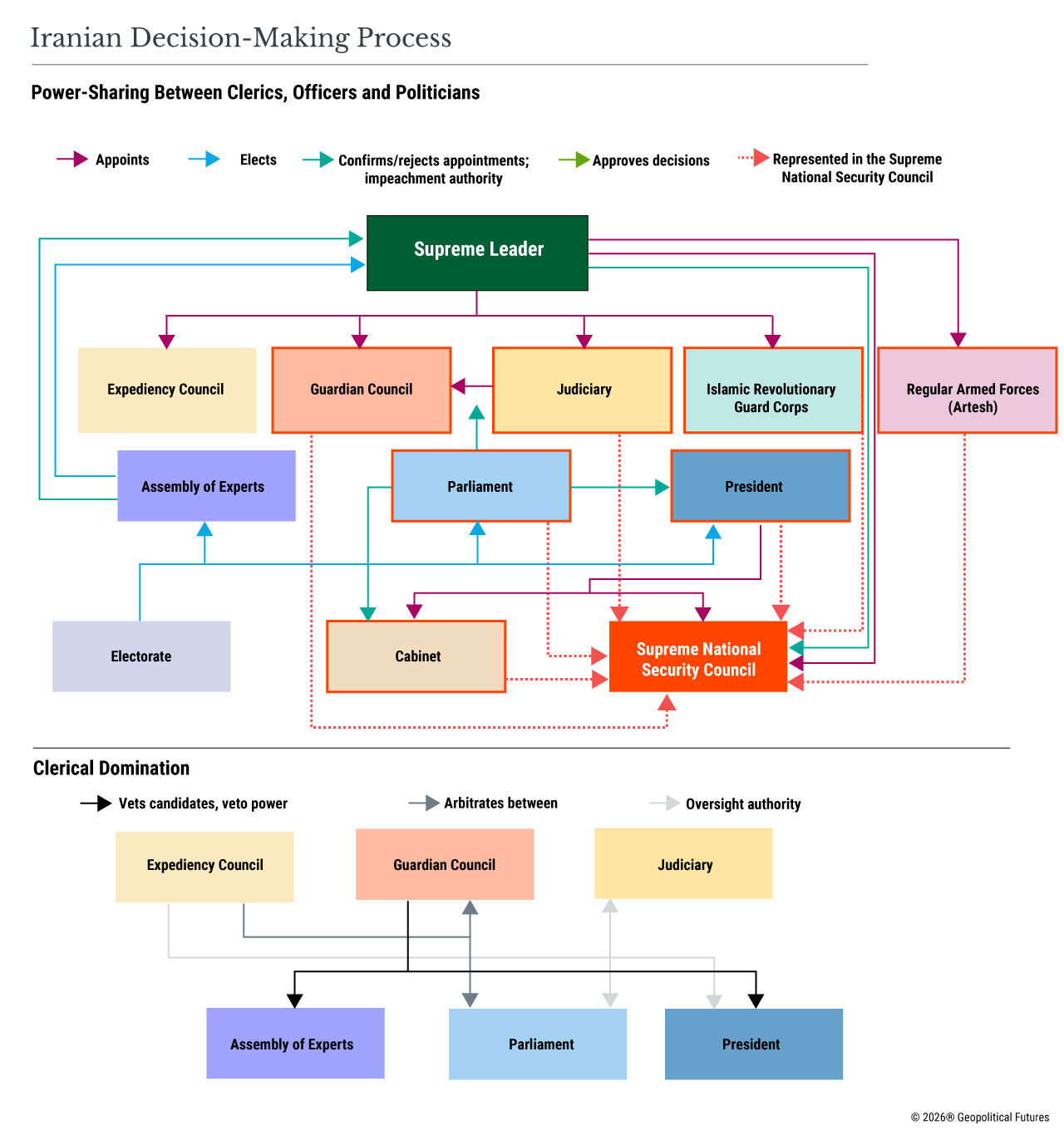
Il potere decisionale in Iran ha una struttura complessa e contorta, ma si accentra tutto nelle mani della Guida Suprema, come si vede nel diagramma accanto. Gli elettori eleggono l’Assemblea degli Esperti, il Parlamento e il Presidente dello stato, ma i candidati debbono avere l’approvazione degli Ayatollah e della Guida Suprema, che mantiene anche il diritto di veto su qualunque decisione degli organi eletti.

Il terreno su cui poggia la Repubblica Islamica è in evoluzione da anni. Negli ultimi decenni il decadimento istituzionale e il moltiplicarsi delle fazioni hanno creato lo spazio per una debole coalizione di pragmatici. Il pilastro del regime, il Corpo delle Guardie della Rivoluzione Islamica, è stato eroso da corruzione, discordia e omicidi ad alto livello. La guerra innescata dall'attacco di Hamas a Israele il 7 ottobre 2023, in particolare la guerra di 12 giorni tra Israele e Iran lo scorso giugno, ha portato al crollo della quarantennale strategia regionale delle Guardie della Rivoluzione Islamica.

Di conseguenza l'Artesh, l’esercito convenzionale del Paese, storicamente marginalizzato, ha acquisito più influenza nel processo decisionale. Ma le Guardie della Rivoluzione Islamica rimangono un formidabile centro di potere, grazie al loro ruolo sproporzionato nell'economia (in particolare nel settore energetico), nella sicurezza interna, nelle telecomunicazioni e nell’industria della difesa. Ciò significa che il consenso è più difficile da raggiungere ora che nei decenni passati. Non soltanto perché l'ideologia limita la possibilità di cambiamento degli atteggiamenti, ma perché le concessioni potrebbero minacciare posizioni consolidate all'interno dell'economia politica ed eroderne il potere.

I negoziatori americani e iraniani sono ben consapevoli delle pressioni interne che plasmano la flessibilità di entrambe le parti. L'amministrazione Trump chiede zero arricchimento nucleare, rigidi limiti missilistici e la rinuncia ad armare i proxies, ma capisce che la moltiplicazione delle fazioni in Iran rende quasi impossibile la conclusione di accordi. I leader iraniani sanno che Trump, alle prese con le elezioni di medio termine tra nove mesi, ha bisogno di risultati da mostrare agli elettori interni. Di conseguenza è probabile che i colloqui producano concessioni in più, ma non accordi radicali. C'è però una differenza cruciale tra le due parti. L'Iran non può stabilizzarsi senza un accordo, perché eventuali attacchi aerei americani accelererebbero in modo drammatico la sua traiettoria discendente. Trump invece può dimostrare la sua forza semplicemente ricorrendo a un'azione militare limitata per indebolire i sostenitori della linea dura e creare spazio per i pragmatici. Attacchi contro i centri di comando dell'IRGC e le risorse militari più offensive potrebbero ottenere l'effetto desiderato, senza provocare una destabilizzazione totale. Il regime ha represso le recenti proteste a un costo altissimo: decine di migliaia di morti, dicono gli oppositori del regime. Sebbene la repressione sia stata sufficiente a sedare la rivolta, se il regime venisse ulteriormente indebolito dall'azione militare statunitense potrebbe innescarsi un’altra ondata di rabbia pubblica. E un’azione militare USA seguita da una rivolta potrebbe frantumare ogni residua coesione del regime.

Lascia un commento

Vuoi partecipare attivamente alla crescita del sito commentando gli articoli e interagendo con gli utenti e con gli autori?
Non devi fare altro che accedere e lasciare il tuo segno.
Ti aspettiamo!

Accedi

Non sei ancora registrato?

Registrati

I vostri commenti

Per questo articolo non sono presenti commenti.